Arbore Genealogic Grade De Rudenie Schema





Grade De Rudenie Dictionar Juridic Dex

Grade De Rudenie Dictionar Juridic Dex

Termeni Si Noţiuni

Termeni Si Noţiuni

Termeni Si Noţiuni

Termeni Si Noţiuni

Arborele Genealogic

Arborele Genealogic

Cifra Incredibilă De La Isu Dolj 774 De Angajați Dintre Care 101 Sunt Rude Intre Ele Stiri știri Romania Libertatea Libertatea

Cifra Incredibilă De La Isu Dolj 774 De Angajați Dintre Care 101 Sunt Rude Intre Ele Stiri știri Romania Libertatea Libertatea

Genele Nu Mint Partea I Prin Filtrul Raţiunii

Genele Nu Mint Partea I Prin Filtrul Raţiunii

Genele Nu Mint Partea I Prin Filtrul Raţiunii

Rude de gradul intai.

Arbore genealogic grade de rudenie schema. 04 09 2020 explore leila abdula s board arbore genealogic on pinterest. Grupare dupa gradul de rudenie. începe cu arborele dvs. Sociale 1 comentarii.

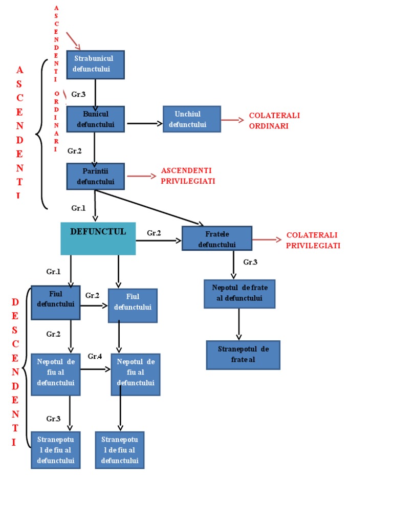
Grade de rudenie intre sot si sotie nu exista grad de rudenie ei sunt un trup. See more ideas about preșcolari grădiniță școală. Grade de rudenie gradele de rudenie exprimă apropierea mai mare sau mai mică a legăturii de sânge dintre rude acestea rezultă din numărul de naşteri sau de generaţii care despart rudele în linie dreaptă şi respectiv din însumarea numărului de naşteri sau de generaţii care despart pe fiecare dintre rudele colaterale de ascendentul lor comun cel mai apropiat. Genealogic și este ușor să creați unul pe myheritage.

începe cu arborele dvs. Familia mea arborele genealogic relații de rudenie. Una dintre ele este o generație al cărei lanț formează deja o linie. Dupa gradul de rudenie rudele se grupeaza astfel.

și adăugați nume date fotografii și povestiri ale rudelor dvs apoi împărtășiți noul arbore cu familia dvs instrucţiuni. 20 noiembrie 2006 17 20. și adăugați nume date fotografii și povestiri ale rudelor dvs. Gruparea rudelor pana la gradul al patrulea inclusiv.

Parinti linie dreapta ascendenta. Cursuri şcoala online cursuri online primar cursuri online gimnaziu cursuri online liceu profesorul la clasă ghid practic de pedagogie resurse educaţionale interactive revista cadrelor didactice evenimente. Doritorii care își caută străoșii transilvăneni pot cu simpla introducere a numelui prenumelui și locului de nastere să și afle arborele genealogic. Apoi împărtășiți noul arbore cu familia dvs.

0 stele 0 review uri. 31 iulie 2020 00 22. Cum să realizezi un arbore genealogic via sunt părinte ro articol din 1 iunie 2010. Intre tata mama si fiu fiica exista un grad de rudenie de aici rezulta ca fratii primari sunt in gradul doi de rudenie orice grad se calculeaza de la stramosii comuni in acest caz parintii lor.

Așadar mai mult de 400 de mii de persoane din transilvania din 12 județe și 33 de comune care au trait în perioada 1850 1914 au fost deja identificate și introduse în baza de date. Dacă schema aproximativă cu o listă de rude este gata trebuie să decideți cum să desenați arborele genealogic cel mai bine. Genealogic și este ușor să creați unul pe myheritage.

Arborele Genealogic

Arborele Genealogic

Cum Să Desenezi Un Copac Pentru Un Pedigree Cat De Ușor Este Să Desenezi Un Arbore Genealogic Cu Propriile Maini

Cum Să Desenezi Un Copac Pentru Un Pedigree Cat De Ușor Este Să Desenezi Un Arbore Genealogic Cu Propriile Maini

Grade De Rudenie Schema

Grade De Rudenie Schema

Arbore Genealogic

Arbore Genealogic

Gradul De Rudenie Arborele Genealogic

Gradul De Rudenie Arborele Genealogic

Gradul De Rudenie Arborele Genealogic

Gradul De Rudenie Arborele Genealogic

Membrii Familiei Grade De Rudenie Schema

Membrii Familiei Grade De Rudenie Schema

Harta Biblica A Istoriei Lumii Genealogia Patriarhilor De La Adam La Hristos Isus Hristos Org

Harta Biblica A Istoriei Lumii Genealogia Patriarhilor De La Adam La Hristos Isus Hristos Org

Membrii Familiei In Engleza Invata Engleza Fara Profesor

Membrii Familiei In Engleza Invata Engleza Fara Profesor

Urmasii Lui Adam Si Eva S Au Inmultit Prin Incest

Urmasii Lui Adam Si Eva S Au Inmultit Prin Incest

Arbore Genealogic Pentru O Familie Completare Manuală

Arbore Genealogic Pentru O Familie Completare Manuală

S Au Inmulțit Adam Si Eva Prin Incest Centrul De Studii Privind Facerea Lumii

S Au Inmulțit Adam Si Eva Prin Incest Centrul De Studii Privind Facerea Lumii

Cum Să Desenezi Un Copac Pentru Un Pedigree Cat De Ușor Este Să Desenezi Un Arbore Genealogic Cu Propriile Maini

Cum Să Desenezi Un Copac Pentru Un Pedigree Cat De Ușor Este Să Desenezi Un Arbore Genealogic Cu Propriile Maini

Numele Fondatorului Dinastiei Romanov Arborele Genealogic Al Romanovilor Reprezentanții Genului Istoria Consiliului Dinastiei

Numele Fondatorului Dinastiei Romanov Arborele Genealogic Al Romanovilor Reprezentanții Genului Istoria Consiliului Dinastiei

Source : pinterest.com